General Protec

Ciber Complet Plus

La Suite de Ciberseguridad Definitiva. Gestión Unificada, Protección Total. Plataforma de Monitorización y Gestión Remota (RMM).

Ciberseguridad para empresas

Descubra por qué es necesario proteger su negocio contra todo tipo de ciberamanezas y cómo General Protec es su aliado y partner para mantener operativo su negocio y mejorar su reputación.

Información general

La suite de ciberseguridad definitiva

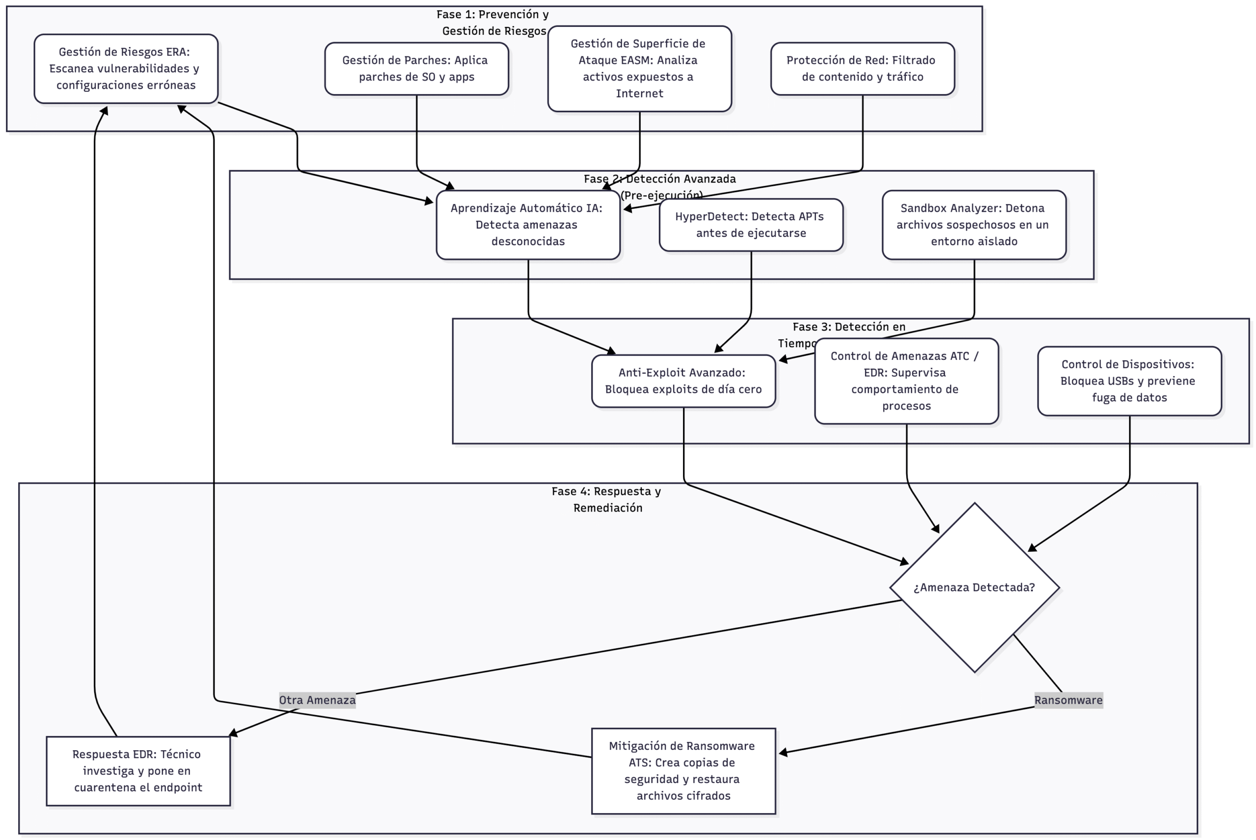
CiberComplet Plus es una solución de seguridad diseñada con una arquitectura de defensa profunda que aborda el ciclo completo de las amenazas, desde la prevención de ataques de día cero hasta la remediación automatizada y la gestión del riesgo.

Neutraliza Ataques de Día Cero

La combinación de Anti-Exploit Avanzado y HyperDetect utiliza IA y heurísticas para detener amenazas antes de que sean conocidas o se ejecuten.

La capa de Mitigación de Ransomware (ATS) crea copias de seguridad de datos en tiempo real al detectar actividad sospechosa, permitiendo la recuperación inmediata.

Las funciones de Gestión de Riesgos (ERA) y EASM evalúan continuamente las configuraciones y los activos expuestos (internos y externos).

El Control de Amenazas Avanzado (ATC) y las herramientas EDR rastrean la cadena de ataque y permiten acciones remotas de cuarentena y bloqueo.

Incluye la gestión y monitorización completa por parte de un Técnico Dedicado, como parte del servicio CiberSteps.

Funcionamiento de Ciber Complet Plus

Vea cómo Ciber Complet Plus integra capas como Anti-Exploit, ATC, EDR, HyperDetect, Sandbox y EASM. Al integrar estas tecnologías, las organizaciones logran una visibilidad total y una reducción efectiva del riesgo de seguridad.
 
Características

El Núcleo de la Protección

El conjunto de tecnologías de Ciber Complet Plus ofrece una protección integral y adaptativa frente a amenazas avanzadas, abarcando desde la detección proactiva hasta la remediación automatizada.

  • Anti-Exploit Avanzado: Utiliza aprendizaje automático para monitorizar procesos y bloquear ataques de día cero que aprovechan vulnerabilidades en aplicaciones (Office, navegadores).

  • HyperDetect: Emplea heurísticas avanzadas e IA para una capa de detección previa a la ejecución, identificando Amenazas Persistentes Avanzadas (APT) y malware antes de que se inicien.

  • Sandbox Analyzer: Analiza archivos sospechosos en un entorno virtual seguro, observando su comportamiento para detener amenazas desconocidas en un entorno aislado.

  • Control de Amenazas Avanzado (ATC): Supervisa continuamente los procesos en ejecución para detectar comportamientos sospechosos como escalada de privilegios o inyección de código.

  • Visibilidad, Detección y Respuesta (EDR): Ofrece visibilidad completa de la cadena del ataque, permitiendo rastrear, detener y recuperar datos con opciones de cuarentena y bloqueo.

  • Mitigación de Ransomware (ATS): Crea copias de seguridad en tiempo real antes de que un proceso modifique archivos y permite recuperar datos cifrados.

  • Gestión de Riesgos (ERA): Escanea y evalúa vulnerabilidades en endpoints y configuraciones incorrectas, ofreciendo recomendaciones automatizadas de remediación.

  • Gestión de Parches: Realiza escaneos y aplicación automatizada de parches de seguridad para sistemas Windows y Linux, cerrando vulnerabilidades comunes.

  • Gestión de Sup. de Ataque Ext. (EASM): Descubre y analiza activos y vulnerabilidades expuestos a Internet para reducir la superficie de ataque perimetral.

Gestión y Mantenimiento

Gestión Proactiva de Vulnerabilidades

Gestión Centralizada (ERA)

La plataforma ERA permite la gestión centralizada de riesgos y parches. Ofrece recomendaciones automatizadas y una visión consolidada del estado de seguridad de la red.

Aprendizaje Automático Híbrido

Combina la inteligencia global en la nube con análisis local basado en IA. Esto permite detectar amenazas desconocidas y de día cero con mínima carga para el usuario.

Su Técnico Dedicado

Incluye la gestión y monitorización por parte de su técnico dedicado, que actúa como su punto de contacto directo para la gestión de la seguridad y respuesta a incidentes.

Aumenta el nivel de seguridad con nuestro servicio más avanzado

Ciber Steps

La protección definitiva que no solo repele ataques, sino que los anticipa e incluye nuestra suite más avanzada, Ciber Complet Plus, la plataforma de monitorización y gestión remota RMM, Ciber Control y nuestra garantía que ofrece máxima tranquilidad.

Recursos

Descubre las últimas novedades de la ciberseguridad

Artículo

Primeros pasos para proteger su negocio

La realidad es innegable: estamos en un momento crítico para la seguridad de los datos de nuestro negocio debido a la creciente tendencia de ciberamenazas.

Artículo

La Ciberseguridad en el mundo: Desafíos y perspectivas globales

Con la creciente dependencia de las tecnologías de la información y la comunicación, la protección de los datos y de las infraestructuras digitales es más importante que nunca.

Artículo

Cómo la Ciberseguridad Salva Vidas en el Mundo Real

La inversión en ciberseguridad es una inversión en tranquilidad, en continuidad y, en última instancia, en la protección de cada individuo. Es un compromiso con la vida misma.

Preguntas más frecuentes

Es una solución de seguridad avanzada, parte de la suite CiberSteps, diseñada con una arquitectura de defensa profunda. Combina Inteligencia Artificial y heurísticas para gestionar el ciclo completo de las amenazas, desde la prevención hasta la remediación.

Está diseñado para neutralizar amenazas avanzadas, incluyendo ataques de día cero, exploits que aprovechan vulnerabilidades de software, ransomware, malware sin archivos y Amenazas Persistentes Avanzadas (APT).

Incluye EDR (Detección y Respuesta), Anti-Exploit Avanzado, HyperDetect (IA), Sandbox Analyzer, Mitigación de Ransomware (ATS), Gestión de Riesgos (ERA) y Gestión de Superficie de Ataque Externa (EASM).

La capa de Mitigación de Ransomware (ATS) crea copias de seguridad de datos en tiempo real en cuanto detecta actividad sospechosa. Esto permite la recuperación inmediata de cualquier archivo que haya sido cifrado o alterado.

La Gestión de Riesgos (ERA) escanea y evalúa continuamente los endpoints para identificar parches de seguridad faltantes, configuraciones incorrectas y riesgos de usuario (como cuentas sin MFA), ofreciendo recomendaciones de remediación.

Como parte de CiberSteps, incluye la gestión y monitorización por un Técnico Dedicado, Anti-Exploit, ATC, EDR, HyperDetect, Gestión de Parches, Sandbox, Mitigación de Ransomware (ATS) y Gestión de Superficie de Ataque Externa (EASM).

Los ciberdelincuentes buscan objetivos fáciles. No sea uno de ellos

Conozca su situación de riesgo contactando con nosotros

Información detallada de Ciber Complet Plus. Descargar ficha técnica en formato pdf.

error: Content is protected !!
Scroll al inicio