General Protec
Ciber Steps
Adelántese a las amenazas que avanzan rápidamente con una nueva ola de innovación en ciberseguridad de GeneralProtec.
Proteja su organización con la tecnología más avanzada
La evolución de la ciberseguridad llega a General Protec con el sistema más avanzado con inteligencia artificial.
Técnico Dedicado y SOC 24/7
Se le asigna un especialista en ciberseguridad como su punto de contacto directo , respaldado por nuestro Centro de Operaciones de Seguridad que monitoriza su entorno 24/7.
Suite de Seguridad CiberComplet Plus
Una plataforma de ciberseguridad de nueva generación que incorpora EDR, Inteligencia Artificial y Sandbox para cazar y neutralizar los ataques más sofisticados.
Solución Integral CiberControl
Una plataforma de Monitorización y Gestión Remota (RMM) que permite a su técnico gestionar y automatizar el mantenimiento de sus sistemas para reducir vulnerabilidades.
La Garantía CiberSteps
Eliminamos el riesgo financiero. Si sufre un ciberataque con éxito, le reembolsamos tres veces su cuota anual.
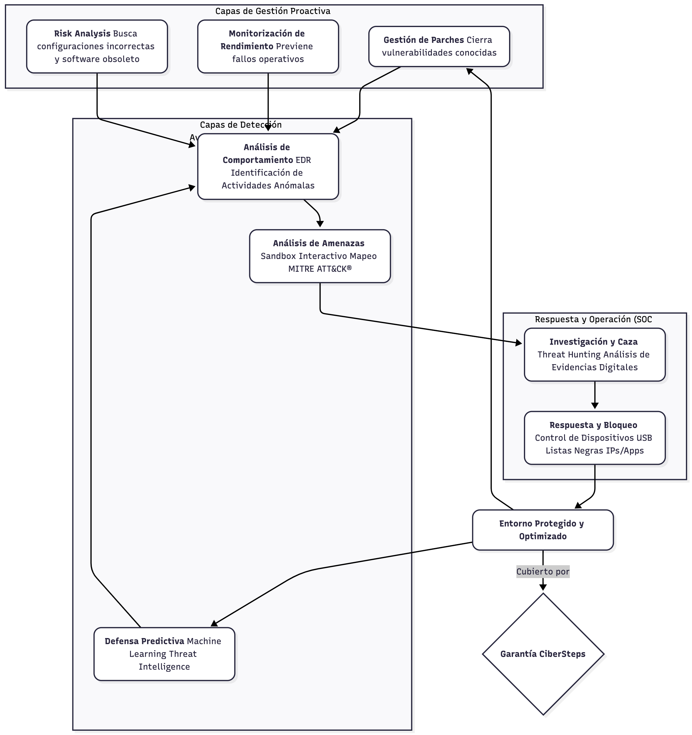
Funcionamiento de Ciber Steps
Ciber complet plus
Protección Integral y Adaptativa frente a Amenazas Avanzadas
CiberComplet Plus es una solución de seguridad diseñada con una arquitectura de defensa profunda que aborda el ciclo completo de las amenazas, desde la prevención de ataques de día cero hasta la remediación automatizada y la gestión del riesgo.
EDR (Endpoint Detection and Response): Registra y analiza toda la actividad de los endpoints para una visibilidad total. Permite detectar e investigar ataques avanzados que las defensas tradicionales no ven.
Machine Learning y Threat Intelligence: Utiliza Inteligencia Artificial para crear un modelo de comportamiento normal y detectar amenazas desconocidas (día cero). Integra datos de amenazas a nivel mundial en tiempo real.
Sandbox Interactive: Detona y analiza archivos o enlaces sospechosos en un entorno virtual seguro y aislado para determinar su peligrosidad sin poner en riesgo la red.
Antiexploit Advanced: Bloquea las técnicas específicas que usan los atacantes para explotar vulnerabilidades en aplicaciones legítimas (navegadores, ofimática) , previniendo ataques sin archivos.
Risk Analysis: Escanea los endpoints en busca de vulnerabilidades, configuraciones de seguridad incorrectas y software obsoleto , permitiendo a su técnico corregir proactivamente las brechas.
Control de Dispositivos Externos: Gestiona y restringe el uso de dispositivos de almacenamiento como memorias USB. Bloquea una vía común de entrada de malware y previene la fuga no autorizada de información.
Servicio Técnico Dedicado y Monitorización 24/7
Monitorización Ininterrumpida
Nuestro SOC funciona 24/7, los 365 días del año, supervisando de forma continua toda la actividad de su red y endpoints gracias a la telemetría avanzada del EDR.
Análisis y Neutralización de Amenazas
Cuando se detecta una amenaza, el SOC actúa de inmediato. Los analistas utilizan las herramientas de CiberComplet Plus para investigar, cazar y responder a incidentes que eluden las defensas tradicionales.
Su Técnico Dedicado: El Enlace Directo
No tratará con un operador anónimo. Su técnico asignado conoce su entorno y utiliza la inteligencia generada por el SOC y la plataforma CiberControl para optimizar proactivamente su seguridad.
Ciber control
Análisis y Gestión de toda su Infraestructura TI
CiberControl, de General Protec, es la plataforma integral de Monitorización y Gestión Remota (RMM) exclusiva de la suite CiberSafe Plus. Esta solución, basada en la nube, transforma la gestión de la infraestructura de TI de una tarea reactiva a una función estratégica y proactiva.
Protección con IA
Usamos la inteligencia artificial con nuestras soluciones de seguridad y gobernanza creadas para una nueva era.
Monitorización Remota en Tiempo Real
Permite identificar y resolver problemas antes de que afecten al usuario final, previniendo fallos operativos y garantizando la continuidad del negocio.
Gestión Automatizada de Parches
Cierra las vulnerabilidades de software de forma proactiva, reduciendo drásticamente la superficie de ataque y el riesgo de una intrusión exitosa.
Visión Completa y Centralizada de las Redes
Otorga una visibilidad total sobre la infraestructura, permitiendo identificar y corregir puntos ciegos en la seguridad, como equipos sin protección.
Automatización Avanzada (Scripting)
Simplifica y estandariza la instalación de aplicaciones, asegurando que solo se utiliza software aprobado y manteniendo el control del ecosistema de TI.
Registro de Auditoría
Facilita la monitorización del uso de los sistemas, ayuda a mantener el cumplimiento normativo y proporciona un registro detallado para investigaciones.
Reportes Detallados
Proporciona métricas de valor y visibilidad para la toma de decisiones estratégicas, demostrando el ROI del servicio y el estado de la resiliencia operativa.
Un líder de seguridad reconocido
Obtenga más información sobre cómo Ciber Steps puede beneficiar a su equipo con la productividad y el impacto económico en estos estudios.
Los usuarios de Ciber Steps vieron una reducción del 30% en el tiempo medio de resolución de incidentes de seguridad
Los administradores de TI vieron una disminución del 54% en el tiempo para resolver un conflicto de directivas de dispositivos
Los aumentos de productividad promedio estimados de los encuestados para las tareas de SecOps están entre el 23% y el 47%
Evite comprometer su organización
Ciberseguridad para empresas
Descubra por qué es necesario proteger su negocio contra todo tipo de ciberamanezas y cómo General Protec es su aliado y partner para mantener operativo su negocio y mejorar su reputación.
Recursos
Descubre las últimas novedades de la ciberseguridad
Primeros pasos para proteger su negocio
La realidad es innegable: estamos en un momento crítico para la seguridad de los datos de nuestro negocio debido a la creciente tendencia de ciberamenazas.
La Ciberseguridad en el mundo: Desafíos y perspectivas globales
Con la creciente dependencia de las tecnologías de la información y la comunicación, la protección de los datos y de las infraestructuras digitales es más importante que nunca.
Cómo la Ciberseguridad Salva Vidas en el Mundo Real
La inversión en ciberseguridad es una inversión en tranquilidad, en continuidad y, en última instancia, en la protección de cada individuo. Es un compromiso con la vida misma.
Preguntas más frecuentes
¿Qué es CiberSteps?
CiberSteps es una solución de élite de General Protec diseñada para organizaciones con tolerancia cero al riesgo. No solo ofrece defensa de ciberseguridad, sino que también la integra con la gestión estratégica de TI , trabajando de forma proactiva para identificar y neutralizar amenazas.
¿Cuáles son los principales beneficios de CiberSteps?
Los beneficios principales incluyen:
Anticipar amenazas avanzadas: Utiliza EDR, Inteligencia Artificial y Sandbox para cazar y neutralizar ataques sofisticados.
Optimizar la infraestructura de TI: Gestiona y automatiza el mantenimiento de los sistemas para reducir vulnerabilidades y prevenir fallos.
Eliminar el riesgo financiero: Ofrece una garantía que reembolsa tres veces la cuota anual si ocurre un ataque exitoso.
Visibilidad y control completos: Proporciona un dominio total sobre la seguridad y el rendimiento del entorno digital.
¿Qué es la Garantía CiberSteps?
Es una garantía única en el mercado que respalda la confianza de General Protec en la solución. Si un cliente sufre un ciberataque con éxito, General Protec le reembolsa tres veces su cuota anual.
¿Qué tecnologías de defensa utiliza CiberSteps?
CiberSteps está impulsado por CiberComplet Plus, que incluye:
EDR (Endpoint Detection and Response): Registra y analiza toda la actividad de los endpoints para una visibilidad total y para investigar ataques avanzados.
Machine Learning (Aprendizaje Automático): Analiza datos para crear un modelo de comportamiento normal y detectar desviaciones o amenazas desconocidas (ataques de día cero).
Threat Intelligence (Inteligencia de Amenazas): Integra datos de inteligencia sobre amenazas a nivel mundial en tiempo real.
Sandbox Interactive (Entorno de Pruebas Aislado): Analiza archivos o enlaces sospechosos en un entorno virtual seguro para determinar su peligrosidad.
Antiexploit Advanced: Bloquea las técnicas específicas que usan los atacantes para explotar vulnerabilidades en aplicaciones legítimas (como navegadores u ofimática).
¿Qué incluye el servicio CiberSteps?
El paquete CiberSteps incluye:
Licencia de la Suite CiberComplet Plus.
Servicio de Técnico Dedicado y Monitorización SOC 24/7.
Solución Integral CiberControl (Análisis y Gestión de Infraestructura TI).
La Garantía CiberSteps.
Auditoría Inicial, Ciber Training y Certificado ISO 27032.
¿Qué es CiberControl y cómo ayuda a gestionar la TI?
CiberControl es una solución integral que incluye una plataforma de Monitorización y Gestión Remota (RMM). Un técnico dedicado la utiliza para:
Gestión Automatizada de Parches: Identifica y despliega automáticamente las actualizaciones de seguridad que faltan en sistemas operativos y aplicaciones.
Monitorización y Alertas de Rendimiento: Supervisa en tiempo real el estado de servidores, equipos y redes, generando alertas proactivas sobre posibles fallos o degradación del servicio.
¿Cuáles son los requisitos del sistema para CiberSteps?
Los requisitos para la suite CiberComplet Plus son:
Sistemas Operativos: Windows, macOS.
Recursos: Un agente ligero de bajo consumo, optimizado para no afectar al rendimiento del equipo.
Conexión a Internet: Requerida para la monitorización y actualización en tiempo real.
¿Cómo protege CiberSteps contra la fuga de información?
Mediante el «Control de Dispositivos Externos», CiberSteps gestiona y restringe el uso de dispositivos de almacenamiento como memorias USB y discos duros. Esto bloquea una vía común de entrada de malware y previene la fuga no autorizada de información corporativa.
¿CiberSteps ayuda a encontrar vulnerabilidades antes de que sean explotadas?
Sí. La función «Risk Analysis» escanea los endpoints en busca de vulnerabilidades, configuraciones de seguridad incorrectas y software obsoleto. Esto permite al técnico asignado corregir proactivamente estas brechas de seguridad. Además, la función «Alerta Programas Inactivos» identifica software obsoleto que podría contener vulnerabilidades sin parches.
Los ciberdelincuentes buscan objetivos fáciles. No sea uno de ellos
Conozca su situación de riesgo contactando con nosotros
Información detallada de Ciber Steps. Descargar ficha técnica en formato pdf.